About
Introduction
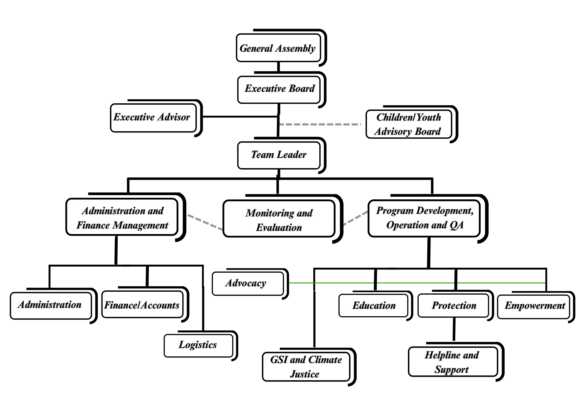
Organizational Structure
Team
Targeted group reached
Our Priorities
Coverage Area
Working Partners and Allies
Programs
Completed Projects
Ongoing Projects
Movement & Campaign
Media Center
News
Press Release
Photos
Videos
Articles
Blog
Newsletter
Resources
Publications
Reports
Infographic
Case Studies
Testimonials
30-Year Milestone
Get Involved
Donate Us
Volunteer
Subscribe Us
Contact Us
Career opportunity
Upcoming Events
About
Programs
Project Event
Photos
Contacts
Email
info@cwish.org.np
Phone numbers
+977 01 4792214
4793846
Donate
Home
About
Introduction
Organizational Structure
Team
Targeted group reached
Our Priorities
Coverage Area
Working Partners and Allies
Programs
Completed Projects
Ongoing Projects
Movement & Campaign
Media Center
News
Press Release
Gallery
Articles
Blog
Newsletter
Resources
Publications
Reports
Infographic
Case Studies
Testimonials
30-Year Milestone
Get Involved
Donate Us
Volunteer
Subscribe Us
Contact Us
Career opportunity
Upcoming Events
Make Donation
×
If you would like to make a donation then the bank details are as follows:
Name of the Bank: Standard Chartered Bank Limited Nepal
Address : New Baneshwor, Kathmandu, Nepal
Account Holder’s Name: Children Women in Social Service and Human Rights(CWISH)
Account No: 01-0042994-02
Swift Code: SCBLNPKA
Thank you so much for your kindness and generosity
CWISH
Organizational Structure
<?xml version="1.0" encoding="utf-8"?>